中国天气网讯 随着秋风轻拂、金叶满园,我们迎来了寒露节气,这是自然更迭中又一个收获的时刻。10月8日,由中国气象局应急减灾与公共服务司主办、华风气象传媒集团承办的“节气中国 风物臻选”公益助农发布会,在美丽的秋色中正式揭晓了寒露节气的《名优特产品名录》与《生态文旅品牌名录》,以独特的人文视角和文化深度,引领我们共同探索寒露时节的自然馈赠与文化之旅。

寒露的味道,秋天的故事
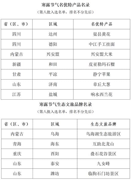
本次发布的《名优特产品名录》中特色农产品璀璨夺目,它们不仅承载着大自然的精华,更蕴含深厚的地方文化与农民的智慧结晶。
寒露时节的“餐桌非遗”,是气象赋予的独特风味。在秋意渐浓的寒露时节,大自然慷慨地馈赠了两份独特的美味——四川渠县的黄花与德阳中江的手工挂面。这两份名优特产更是气象条件与人文智慧的完美融合。
渠县黄花,以其独特的7根花蕊和6-8瓣花瓣闻名遐迩,色泽鲜亮,味道别致,香气馥郁,肉质肥厚,被誉为“中国黄花菜之后”。渠县得天独厚的地理环境和温和湿润的气候条件,为黄花的生长提供了理想的家园。渠县的气温适宜,降水充沛,阳光充足,为黄花提供了充足的光照和水分,使得黄花品质更加优良,产量更加稳定。气象的精心雕琢,让渠县黄花成为大自然赋予的宝贵财富。
达州渠县黄花
在寒露的温柔时光里,德阳中江的手工挂面以其数百年传承的非遗工艺,展现了独特魅力。这款洁白如雪、细如针丝的美食,源于宋,盛于元,明时被列为皇家御用,清后更以“银丝面”闻名。其精湛工艺入选四川省非遗名录,并成为中国国家地理标志产品。中江独特的亚热带湿润季风气候,为挂面制作提供了完美的自然环境。每年寒露时节,正是挂面制作的黄金期,匠人们在屋顶院坝上晾晒挂面,形成“银丝瀑布”的壮观景象,气象与非遗的完美融合,令人叹为观止。
德阳中江手工挂面
此外,寒露时期的内蒙古兴安盟大米以其卓越品质,在昼夜温差中积蓄营养;新疆和田的皮亚勒玛石榴沐浴着新疆的温暖阳光,甜度满溢;静宁苹果在甘肃平凉的黄金纬度线上绽放光彩,酸甜适口;山东济南的章丘大葱在山东的肥沃土壤中茁壮成长,高大脆甜;被誉为“蔬菜皇冠”的响水西兰花则在江苏盐城的气候中紧实饱满。这些珍馐佳肴,皆是气象与自然的杰作,展现了中华大地的丰饶与魅力。
漫步秋色,感悟自然之美
本次《生态文旅品牌名录》的发布,则为我们开启了一场视觉与心灵的双重盛宴。从深山中的天然氧吧到江畔的寒露赏秋活动,从寒露时节的农耕体验游到古村落的民俗文化节,旨在让游客在亲近自然的同时,深入体验节气的文化内涵。
内蒙古乌海湖休闲旅游度假区,以其独特的自然景观和丰富的生态资源,成为了游客心中的向往之地。作为国家级水利风景区与国家4A级旅游景区,乌海湖这一人工奇观不仅拥有118平方公里的广阔水面,更与乌兰布和沙漠、乌兰淖尔湖等景点交相辉映,构成了一幅山、水、沙、城和谐共生的壮美画卷。游客们可在此静赏“落霞与孤鹜齐飞,秋水共长天一色”的绝美景象,体验自然与人文的和谐共生。
石门红叶染秋霜,逶迤山色映晚阳。坐落于山东潍坊的临朐石门坊景区,以其逶迤跌宕的山势、幽谷深涧的绿水及泼红嵌黛的黄栌而闻名。寒露之际,气象变化为景区披上一层神秘面纱。1.3万平方米红叶开始漫山变化,层林渐染。石门坊古以“晚照”著称,而今更以“红叶”吸引八方来客。每当重阳前后,霜打栌叶,红叶如火,与苍松翠柏相映成趣,构成“霜叶红于二月花”的独特景观。
寒露至,秋色浓,魅力胜景各千秋。此时青海的互助北龙山,云雾缭绕,气候宜人,负氧离子满盈;重庆的酉阳叠石花谷景区,寒武纪叠层石见证亿年变迁,红叶与粉黛交织,绘就出生态文旅的新篇章;山东泰安九女峰,峰峦叠嶂,云雾与月光共舞,气象变幻中尽显自然之美,游客们露营赏月,享受着心灵归宁的惬意。
酉阳叠石花谷景区
两大名录的发布,不仅让我们感受到寒露时节的斑斓画卷,更深刻感受到了一场关于自然、文化与科技的交响曲;这是对节气智慧的深刻挖掘,更是“中国天气”品牌以气象科技精准赋能乡村振兴的生动实践。“节气中国 风物臻选”公益助农活动以其专业的气象服务和创新理念,为农产品品牌化、乡村旅游发展注入了强劲动力,照亮了乡村发展的前行之路。这不仅是对自然馈赠的颂扬,更是对农民辛勤付出的认可与鼓励。
展望未来,“中国天气”品牌将继续深耕气象服务,以更加精准的科技支撑和贴心的公益行动,为乡村振兴贡献更多力量,共同书写中国农业农村现代化的新篇章。
附件:

| 景点天气 | 国际天气 | 空气质量 |
| 历史天气 | 气象资讯 | 世界时间 |